a25、宁波德曼压缩机有限公司-ag娱乐官网官方网站
a25、宁波德曼压缩机有限公司-ag娱乐官网官方网站
导航菜单
ag娱乐官网官方网站-ag真人国际官网
ag娱乐官网官方网站-ag真人国际官网
节能协会
节能协会
协会通知
协会新闻
会员新闻
产品技术
a节能产品
b节能技术
c节能服务
政策法规
文件通知
政策法规
节能协会
节能协会
节能协会
您的位置:
ag娱乐官网官方网站-ag真人国际官网
>
产品技术
>
a节能产品
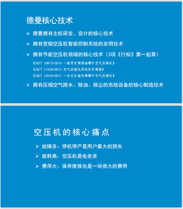
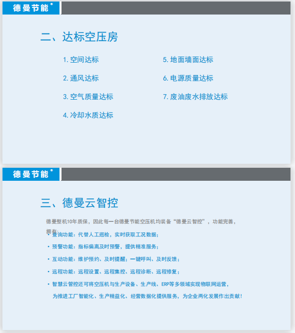
a节能产品
上一条:
节能协会:b24、浙江能研科技集团有限公司
下一条:
节能协会:b25、中能国宏(浙江)碳中和科技有限公司
导航栏目
a节能产品
b节能技术
c节能服务
网站地图